智能照度测量系统设计开题报告
2023-10-11 09:46:30
1. 研究目的与意义
| 1.1研究背景: 人类和一切生物都生活在光的世界里,没有光,生命活动就会终止。人类在利用自然光源和发明人造光源的实践中,无时无刻不在进行着光度的相对比较。在日常的生产和生活中,光度学有着非常广泛的应用。 近二十年来,随着对材料和产品质量愈来愈严格的要求和控制、对材料的辐射度和光照度特性的测量也日趋重要,它已成为光照度测量的一个重要部分,如逆反光材料、发光材料等的光照度测量。一些物体的反光特性可以用亮度计进行非接触测量。随着我国经济的发展,人民生活水平的提高,各种照明设备质量的提高都需要使用高精度的光照度测量仪器进行测量。各种汽车、摩托车等前照灯、各种照明灯具的光通量的测量、热辐射体的红色比,荧光粉的相对亮度的测量都离不开光照度测量仪器。还有,教室照明关系到孩子的视力,隧道和道路照明关系到行车安全,体育场的照明情况测量等等。可以说,光照度测量与人们的生活密切联系着,它是现代检测技术的重要组成部分,在保证照明灯具的产品质量,节约能源和安全生产生活等方面起着重要作用。
剩余内容已隐藏,您需要先支付后才能查看该篇文章全部内容!
2. 研究内容和预期目标2.1主要研究内容 1)以stm32为开发平台,完成智能照度测量系统的总体设计,包含系统硬件电路设计、系统软件设计和系统调试; 2)明确照度测量系统的组成以及其所需的硬件设备,学习电器设备能耗参数采集及分析的基本原理;
剩余内容已隐藏,您需要先支付后才能查看该篇文章全部内容!
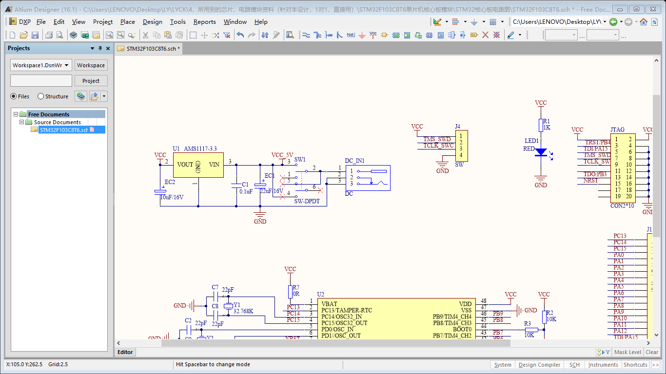
3. 研究的方法与步骤3.1本课题采用的研究方法: (1)照度测量系统硬件部分设计:以esp01s无线wifi模块为云端通信模块,以bh1750为数据采集模块,以stm32f103c8t6为系统主控; (2)软件部分设计:编译器采用keil5,服务器使用阿里云esc6服务器,物联网管理系统使用物美智联开源版本,该版本使用mqtt协议进行云端通信,数据库使用的是mysql;
剩余内容已隐藏,您需要先支付后才能查看该篇文章全部内容!
4. 参考文献[1]卢坤.基于物联网的家居环境监控系统研究[d].南京信息工程大学,2016. [2]侯琛,赵千川,李海涛,张浩.物联网中的嵌入式终端.电子测量技术.2014,37(101):113-117. [3]孙其博,刘杰,黎葬,范春晓,孙娟娟.物联网:概念、架构与关键技术研究综述.北京邮电大学学报,2010,33(03):1-8.
剩余内容已隐藏,您需要先支付后才能查看该篇文章全部内容!
5. 计划与进度安排(1)2024.02.10 ~2024.03.05 查阅资料,翻译外文资料和撰写开题报告; (2)2024.03.06 ~2024.03.15 建筑实物模型的搭建; (3)2024.03.16 ~2024.04.20 设计基于stm32 wifi平台的智能电气设备数据采集和传输终端模块以及物联网管理系统,并采用常用eda软件绘制符合计算机辅助设计制图相关标准规范要求的原理图和pcb图;
剩余内容已隐藏,您需要先支付 10元 才能查看该篇文章全部内容!立即支付
课题毕业论文、开题报告、任务书、外文翻译、程序设计、图纸设计等资料可联系客服协助查找。 最新文档
联系我们加微信咨询
加QQ咨询
服务时间:09:00-23:50(周一至周日) |
